时间: 2026-01-22 18:13:20 阅读: 41
2025广东高考报名系统入口:点击直达
报名/注册时间
2024年11月1日至10日
其中考生网上报名时间11月1日-6日
确认时间
11月6日-10日 (此时段须由考生本人到报名点核对报考信息并签名确认)
报考地点
(一)应届毕业生
1.广东省户籍考生原则上在学籍所在地(市)报考,也可以在户籍所在地(市)报考,不得在其他地市借考。
2.随迁子女考生原则上在学籍所在地(市)报考,也可以在父母居住证所在地(市)报考,不得在其他地市借考。
(二)往届毕业生
1.广东省户籍考生原则上在户籍所在地(市)报考,能否在原高中(含中职、技校)毕业学校所在地(市)报考,按各地市相关规定执行,不得在其他地市借考。
2.随迁子女考生原则上在原高中(含中职、技校)毕业学校所在地(市)报考,能否在父母居住证所在地(市)报考,按各地市相关规定执行,不得在其他地市借考。
(三)同等学力人员
统一在户籍所在地(市)报考,不得在其他地市借考。
报名办法
(一)报考方式
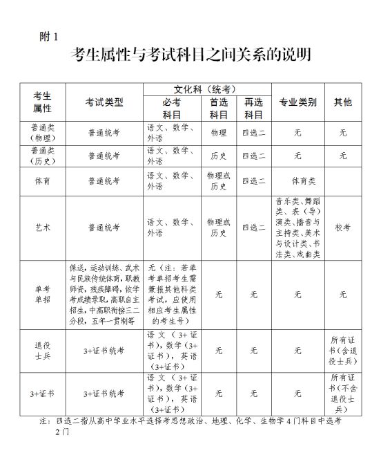
高考报名前,各地招生考试机构须提前在高考报名系统中审定辖区内各高中阶段学校、报名点代码,并在系统中设定报名点与考生号对应规则。考生属性与考试科目之间关系说明见附1。各地可根据本地实际,组织考生自行上网填报高考报名信息或在报名点(中学)集中填报。高职院校五年一贯制录取且2025年进入高职阶段学习学生的确认工作由所属高职院校负责。

图源:广东省教育考试院(下同)
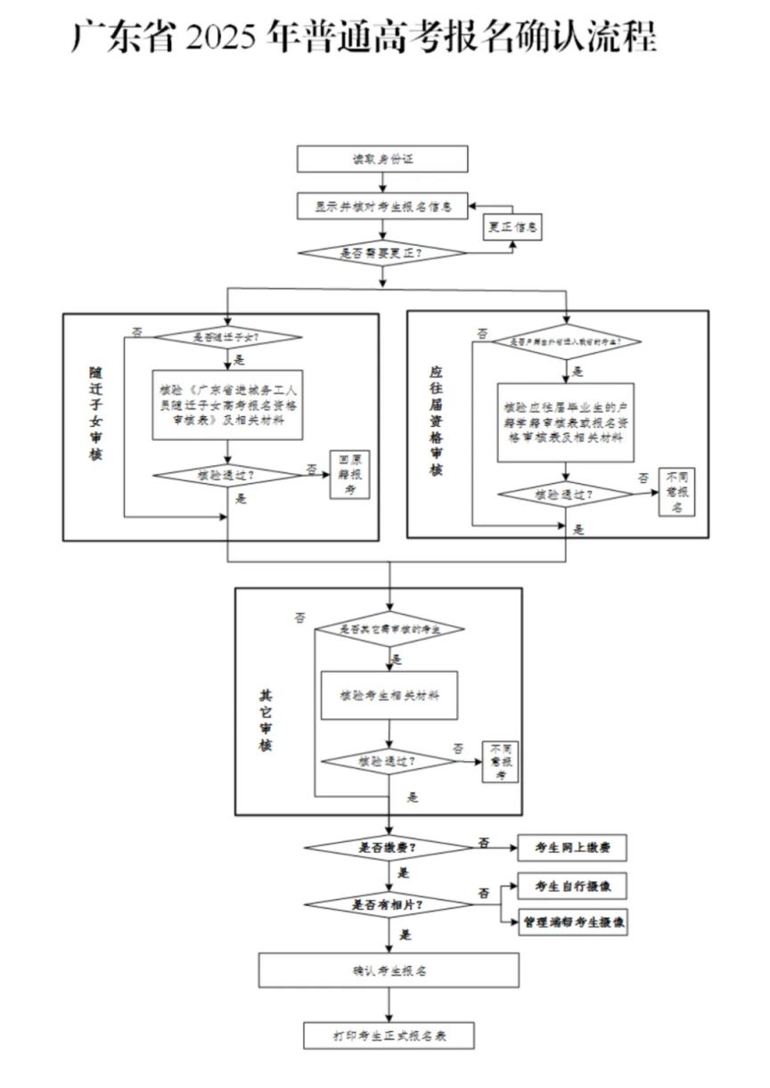
(二)考生报名基本流程
我省2025年普通高考报名基本流程分为四个部分:考生注册→报名资格初核→网上报名→确认报名。(详见附件流程图)
1.考生注册。考生应先进入广东省普通高考报名系统(网址为:https://pg.eeagd.edu.cnks),凭姓名、证件号注册考生账号,设置密码,并绑定手机号。
2.报名资格初核。报名前,考生应事先准备符合广东省报考资格的相关证明材料(含身份证、户口簿、学籍学历等材料),在所在中学或到县(市、区)招生办公室进行报名资格初核。考生类型与所需报名材料清单见附2。应届毕业生可由所在学校事先核准考生报考条件和材料,到报名点集体办理报考手续。往届毕业生、社会人员须持报名材料到市县招生考试机构指定的社会报名点办理报考手续。经初核符合广东省高考报名条件的考生,由报名点派发考生号。考生须提供真实的报名材料(含加分和优先录取资格材料),如发现有弄虚作假情况的,将纳入诚信体系严肃处理。

3.网上报名。凭个人证件号码或注册时填报的手机号码和注册时设置的密码登录广东省普通高考报名系统进行网上报名。网上报名时,考生须认真阅读报考须知,签订《考生诚信考试承诺书》(见附3),并按系统指引,录入本人的基本信息(含普通高中学业水平考试选择考科目在内的报考信息、联系方式、个人简历、家庭情况等),上传身份证、户口簿等身份证明材料(其中身份证号44开头的广东户籍考生如经报名系统核查户籍信息验证通过的,无需上传),采集和上传相片,并缴纳报考费。上传的报名材料支持JPG/PNG/PDF文件格式,大小不超过2M,其中身份证要求上传正反两面、户口簿要求上传首页、户主页、父1母亲或监护人页、考生本人页,考生可提前准备好电子文档,方便报名时上传。
4.确认报名。网上报名完成后,考生还须在规定时间内持二代(或三代)身份证、户口簿、学籍学历等证明材料到市县招生办公室指定的报名点办理确认报名手续。确认报名手续包括确认报名资格、校对和核准报考信息等。具体报名办法按《广东省2025年普通高校招生统一考试报名实施细则》(见附4)进行。

*简要流程如下图所示:

➤更多关于2025年广东/广州高考的资讯,扫码可获取~
