时间: 2026-01-23 12:09:15 阅读: 43
报名条件与报考范围
符合下列条件之一者,可报名参加我市2025年中考:
(一)具有我市初中学籍的应届毕业生。
(二)具有我市户籍和外市初中学籍的应届毕业生(以下简称“返穗生”),或具有我市户籍的初中往届毕业生。
(三)我市初中学校毕业的非本市户籍往届毕业生。
(四)经批准的港澳台或国外来穗升学生。
高中阶段学校在校学生不得报名。考生网上报名填写的信息和上传的材料须真实有效,对通过非正常户籍学籍迁移、户籍学籍造假、出具虚假证明材料等违规手段取得报名资格的考生,一经查实,将取消报名资格,如已参加考试的将取消各科目成绩,如已被录取的将取消录取资格。
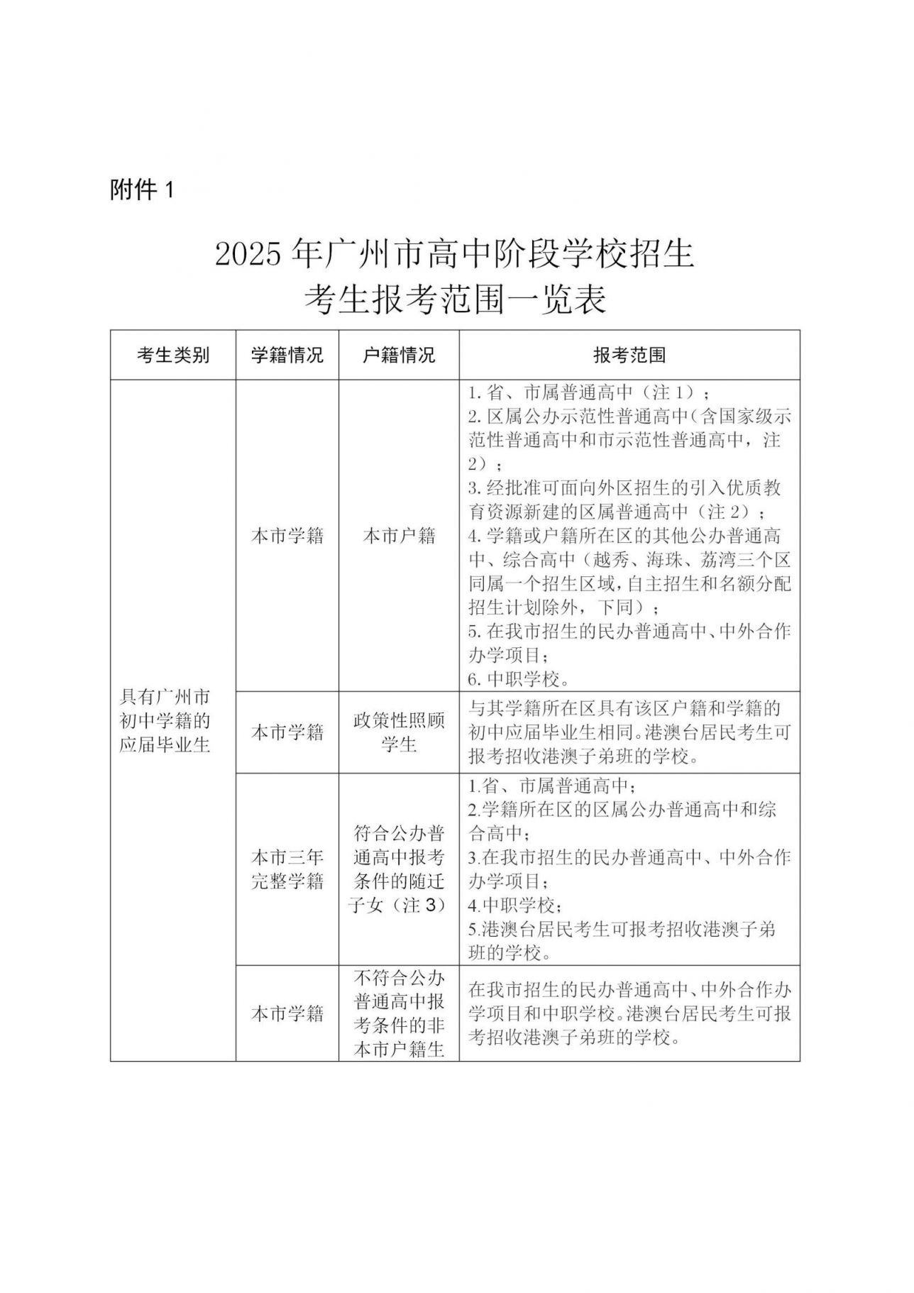
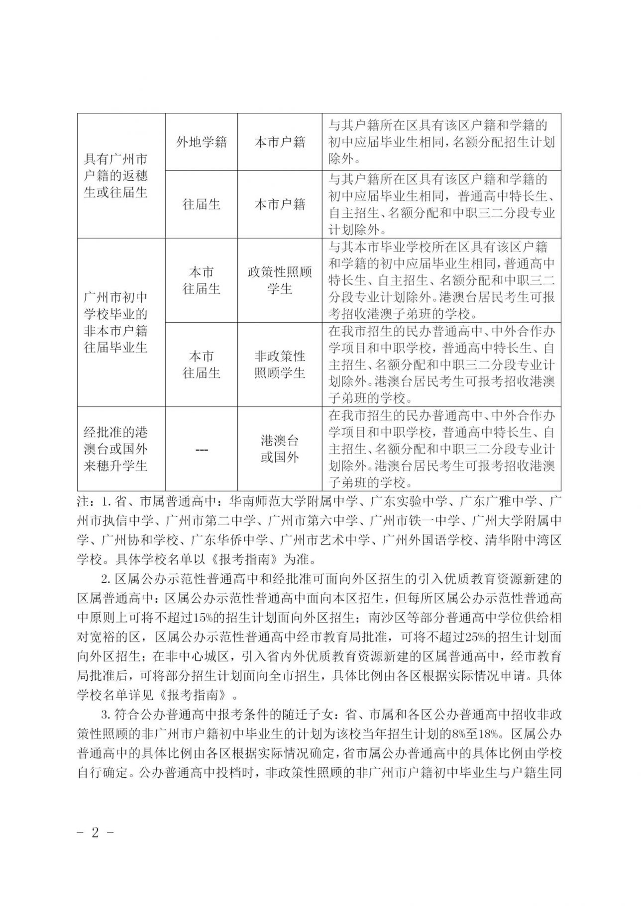
各类中考考生升学报考范围。



图源:广州招考
➤推荐阅读:关于做好2025年广州市高中阶段学校考试招生报名工作的通知